worklog: понял, что с преампом. Он, скорее всего, жив, но
..схему надо переделать в части питания, ибо сейчас сделано слегка наивно и неправильно.
Смысл вот в чём: MMIC на основе дарлинготоновской пары - "токопитаемое" устройство, стабильность DC-тока через транзисторы (точнее, через внутренние цепи смещения) тут важнее, чем конкретное значение напряжения. Оно, конечно, тоже важно, но из-за разброса параметров и температурного дрейфа падение напряжения может меняться, тогда как ток должен быть прибит гвоздями, рекомендуемые "ворота" - (90±8)мА. При этом токе на чипе SBF5089 будет падать примерно 5В. Может чуть больше, может чуть меньше. В общем, задача похожа на ситуацию, когда нужно запитать мощный светодиод: если на него подать напряжение, указанное в даташите как "Vforward", то он хоть и включится, но почти наверняка будет не в режиме, а где-то рядом. Более того, из-за весьма сильной нелинейности ВАХ диод может выжрать слишком много тока, перегреться и сгореть даже будучи питаем как бы номинальным напряжением, поэтому на практике всегда задаётся ток, а напряжение питание выбирается где-то повыше, с запасом.
Самый простой способ задать нужный ток - резистор последовательно с источником питания. Тут в дело вступает закон Ома:
(Vпит - Vforward)/Rset = Iset
Из-за нестабильности питающего напряжения и непостоянства Vforward ток будет плавать, но в случае маломощных светодиодов это, тащемта, пофигу. А в случае мощных светодиодов (которым нужны десятки, а то и сотни миллиампер) печаль будет даже не в этой нестабильности, а в теряемой на резисторе мощности -- ток, текущий через него, тупо высаживается в тепло:
Pрасс = Rset*I2set
Ситуация усугубляется квадратичностью этой зависимости: увеличили ток всего в 2 раза, получили вчетверо больше ватт тепла. И тут ещё вопрос, кто ярче будет светиться - светодиод или этот несчастный резистор. Возвращаясь же к MMIC,..
видим: тот же Vforward там около 5 вольт при токе Iном 90мА. Если задать ток простым резистором и поиграться напряжением питания, получим такую грусть:
..и так далее. В общем, понятно: напряжение желательно выбирать хоть и с запасом, но пониже, чтобы резистор был пожиже и потерь поменьше. Но снижение сопротивления ухудшает стабильность. В пределе, когда резистора нет, получаем лотерею: в моём случае результатом получилось выжирание максимального тока от стабилизатора НАПРЯЖЕНИЯ, который честно пытался отработать всё увеличивающуюся и увеличивающуюся нагрузку, держа на своём выходе 5В, тогда как данному конкретному экземпляру MMIC нужно было, по всей видимости, немного меньше -- ток рос и рос, пока в микросхеме стабилизатора не срабатывала защита от перегрузки.
Ещё печаль в том, что сопротивление выводов, дорожек печатной платы, точек пайки и неизбежно присутствующих в схеме высокочастотных дросселей, блокирующих проникновение ВЧ-токов в цепи питания - всё это отлично от нуля и вносит свою погрешность.
Так вот, становится ясно, что вместо стабилизатора НАПРЯЖЕНИЯ нужен стабилизатор ТОКА - настоящий, а не просто резистор. Выбор схем довольно велик, начиная от токового зеркала (это хорошая штука, но, в простейшем случае, чтобы она выдала 90мА, ей надо будет задать те же 90мА ... т.е. задача не решена), заканчивая следящими регуляторами. Покумекав немного, пришёл к выводу, что проще всего будет взять типовой регулятор тока на ОУ:

и снизить напряжение питания до минимально-реальной величины. В пределе это 5.3В (как максимальное падение напряжения на MMIC). У меня в системе такого нет, но есть немного грязноватая (на ней сидит гроздь цифровых потребителей) шина +5.5В, чего должно хватить.
Итого, есть отступ в +0.5В (а при наихудшем сочетании условий и вовсе +0.2В), внутри которых нам надо ухитриться высадить в тепло ровно энцать милливольт при протекающем через регулирующий элемент токе порядка 90мА.
В вышеуказанной схеме ток, идущий в нагрузку, измеряется (с небольшой погрешностью от базового тока pnp-транзистора) посредством резистора R2: на этом резисторе падает некое напряжение, которое сравнивается с уставкой от делителя R1//R3; операционный усилитель стремится их сравнять, выдавая какой-то ток в базу транзистора. Напряжения сравняются тогда, когда
Vref == Vпит - Iload*R2
Погрешность от базового тока не учитываем, считая, что усиление по току у этого транзистора бесконечное (в реальности это не так, конечно же, но всё равно погрешность будет в какие-то мизерные доли процента).
Эта схема не идеальна. Во-первых, х.з. как она себя поведёт в момент включения питания: запросто может сложиться так, что на выходе ещё не раскочегарившегося ОУ будет нуль, который влетит в базу транзистора и включит его на всю дурь, из-за чего в нагрузку полетит весь возможный ток (ограниченный, впрочем, R2) - понятное дело, что это не аккуратненько.
Во-вторых, Vref пропорционально зависит от напряжения питания. Предположим, что Vref это ровно половина.
0.5 * Vпит == Vпит - Iload*R2
0.5 * Vпит == Iload*R2
Iload == 0.5 * Vпит/R2
То есть и ток в нагрузку оказывается зависимым от напряжения питания. Если мы знаем, что оно железобетонно-стабильно, то и ладно. Но если нет, то лучше подумать над иными вариантами.
Например, R3 можно заменить на стабилитрон - это снизит зависимость уставки от питания (но даст бОльший разброс и температурный дрейф, потому что стабилитроны они такие). Можно на TL431, её стабильность и точность гораздо выше.
Но остаётся ещё проблема потерь мощности в R2, ведь из-за них мы можем пролететь мимо ворот (у нас всего 0.2 вольта!). Что же делать, что же делать?!
А очень просто!
В схему нужно добавить УСИЛЕНИЕ сигнала обратной связи. Если мы усилим напряжение с R2 в 10 раз, то номинал этого резистора можно уменьшить в те же 10 раз, сэкономив немало энергии. Проблема только в том, что это напряжение отсчитывается от верхней шины питания и в лоб эту задачу можно решить, только обвешав схему гирляндой резисторов, чтобы сделать сумматор. Повысить стабильность это не поможет, к сожалению.
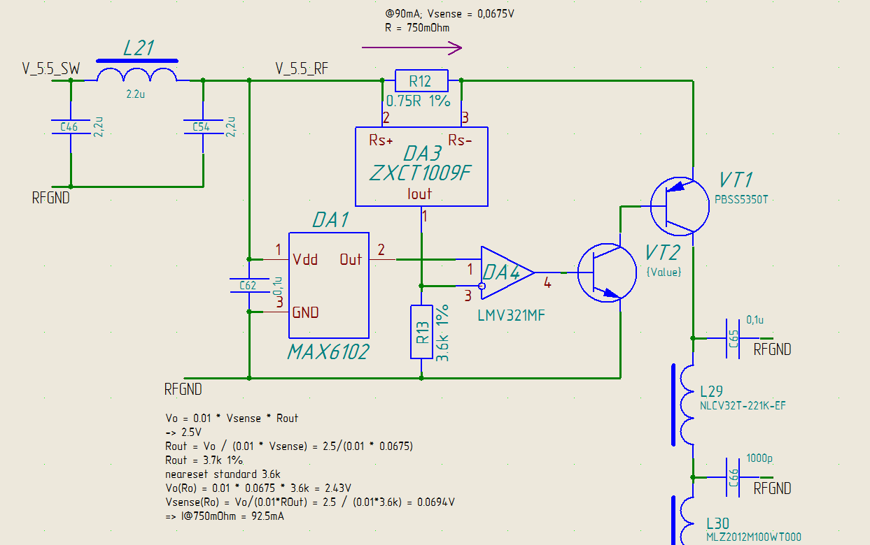
Но, к счастью, благодаря достижениям полупроводниковой промышленности, в природе (и у меня в кубышке) существует чип ZXCT1009. С задачей усиления сигнала от токоизмерительного резистора он справится на отлично. Теперь ещё добавим стабильное малошумящее опорное напряжение (и пусть это будет не TL431, а обычный опорник, типа MAX6102 - потому что он есть у меня в кубышке) +2.5В... и ещё надо подумать над вышеописанной проблемой "внезапного включения": схема должна быть заглушена на момент подачи питания, раскочегариваясь чуть попозже. Это, конечно, ещё от ОУ будет зависеть, ... ну да ладно.
Итак, на суд общественности предлагаю:

Регулирующий транзистор - с низким напряжением насыщения и при этом дешёвый и легкодоставаемый, в корпусе SOT-23. Появившийся в схеме npn-транзистор, по-идее, долженствует "перевернуть" схему: пока ОУ не раскачал выход, он будет заперт, так же будет заперт pnp-транзистор. Ток в нагрузку нулевой, соотв., напряжение на инвертирующем входе тоже 0. Напряжение уставки 2.5В, эта разница заставит ОУ вкачать ток в базу npn, открывая его и сливая ток через базу pnp, что вызовет рост тока в нагрузку и увеличение напряжения на инвертирующем входе.
Так же, благодаря наличию npn можно применить не совсем rail-to-rail ОУ (нужно, чтобы выход мог спуститься до нуля, но не обязательно он должен доходить до плюсовой шины питания -- т.е. подойдёт, теоретически, даже древнючий LM2902)
Когда напряжение с датчика тока сравняется с напряжением уставки, процесс прекратится - ток в нагрузку окажется застабилизирован с минимальным потерями на токоизмерительном резисторе (около 68мВ) и на регулирующем транзисторе (менее 90мВ, т.е. в сумме получается не менее 150..160мВ, это и будет минимально-достижимым падением напряжения на регулятора - в 0.2В укладываемся!).
Я так думаю. Надо собрать и попробовать.
Смысл вот в чём: MMIC на основе дарлинготоновской пары - "токопитаемое" устройство, стабильность DC-тока через транзисторы (точнее, через внутренние цепи смещения) тут важнее, чем конкретное значение напряжения. Оно, конечно, тоже важно, но из-за разброса параметров и температурного дрейфа падение напряжения может меняться, тогда как ток должен быть прибит гвоздями, рекомендуемые "ворота" - (90±8)мА. При этом токе на чипе SBF5089 будет падать примерно 5В. Может чуть больше, может чуть меньше. В общем, задача похожа на ситуацию, когда нужно запитать мощный светодиод: если на него подать напряжение, указанное в даташите как "Vforward", то он хоть и включится, но почти наверняка будет не в режиме, а где-то рядом. Более того, из-за весьма сильной нелинейности ВАХ диод может выжрать слишком много тока, перегреться и сгореть даже будучи питаем как бы номинальным напряжением, поэтому на практике всегда задаётся ток, а напряжение питание выбирается где-то повыше, с запасом.
Самый простой способ задать нужный ток - резистор последовательно с источником питания. Тут в дело вступает закон Ома:
Из-за нестабильности питающего напряжения и непостоянства Vforward ток будет плавать, но в случае маломощных светодиодов это, тащемта, пофигу. А в случае мощных светодиодов (которым нужны десятки, а то и сотни миллиампер) печаль будет даже не в этой нестабильности, а в теряемой на резисторе мощности -- ток, текущий через него, тупо высаживается в тепло:
Ситуация усугубляется квадратичностью этой зависимости: увеличили ток всего в 2 раза, получили вчетверо больше ватт тепла. И тут ещё вопрос, кто ярче будет светиться - светодиод или этот несчастный резистор. Возвращаясь же к MMIC,..
видим: тот же Vforward там около 5 вольт при токе Iном 90мА. Если задать ток простым резистором и поиграться напряжением питания, получим такую грусть:
| Vпит | Pрасс, мВ |
|---|---|
| 5В | так нельзя (почему - см. выше) |
| 6В | 90 мВ |
| 7В | 180 мВ |
| 10В | 450 мВ |
| 12В | 630 мВ |
..и так далее. В общем, понятно: напряжение желательно выбирать хоть и с запасом, но пониже, чтобы резистор был пожиже и потерь поменьше. Но снижение сопротивления ухудшает стабильность. В пределе, когда резистора нет, получаем лотерею: в моём случае результатом получилось выжирание максимального тока от стабилизатора НАПРЯЖЕНИЯ, который честно пытался отработать всё увеличивающуюся и увеличивающуюся нагрузку, держа на своём выходе 5В, тогда как данному конкретному экземпляру MMIC нужно было, по всей видимости, немного меньше -- ток рос и рос, пока в микросхеме стабилизатора не срабатывала защита от перегрузки.
Ещё печаль в том, что сопротивление выводов, дорожек печатной платы, точек пайки и неизбежно присутствующих в схеме высокочастотных дросселей, блокирующих проникновение ВЧ-токов в цепи питания - всё это отлично от нуля и вносит свою погрешность.
Так вот, становится ясно, что вместо стабилизатора НАПРЯЖЕНИЯ нужен стабилизатор ТОКА - настоящий, а не просто резистор. Выбор схем довольно велик, начиная от токового зеркала (это хорошая штука, но, в простейшем случае, чтобы она выдала 90мА, ей надо будет задать те же 90мА ... т.е. задача не решена), заканчивая следящими регуляторами. Покумекав немного, пришёл к выводу, что проще всего будет взять типовой регулятор тока на ОУ:
и снизить напряжение питания до минимально-реальной величины. В пределе это 5.3В (как максимальное падение напряжения на MMIC). У меня в системе такого нет, но есть немного грязноватая (на ней сидит гроздь цифровых потребителей) шина +5.5В, чего должно хватить.
Итого, есть отступ в +0.5В (а при наихудшем сочетании условий и вовсе +0.2В), внутри которых нам надо ухитриться высадить в тепло ровно энцать милливольт при протекающем через регулирующий элемент токе порядка 90мА.
В вышеуказанной схеме ток, идущий в нагрузку, измеряется (с небольшой погрешностью от базового тока pnp-транзистора) посредством резистора R2: на этом резисторе падает некое напряжение, которое сравнивается с уставкой от делителя R1//R3; операционный усилитель стремится их сравнять, выдавая какой-то ток в базу транзистора. Напряжения сравняются тогда, когда
Погрешность от базового тока не учитываем, считая, что усиление по току у этого транзистора бесконечное (в реальности это не так, конечно же, но всё равно погрешность будет в какие-то мизерные доли процента).
Эта схема не идеальна. Во-первых, х.з. как она себя поведёт в момент включения питания: запросто может сложиться так, что на выходе ещё не раскочегарившегося ОУ будет нуль, который влетит в базу транзистора и включит его на всю дурь, из-за чего в нагрузку полетит весь возможный ток (ограниченный, впрочем, R2) - понятное дело, что это не аккуратненько.
Во-вторых, Vref пропорционально зависит от напряжения питания. Предположим, что Vref это ровно половина.
То есть и ток в нагрузку оказывается зависимым от напряжения питания. Если мы знаем, что оно железобетонно-стабильно, то и ладно. Но если нет, то лучше подумать над иными вариантами.
Например, R3 можно заменить на стабилитрон - это снизит зависимость уставки от питания (но даст бОльший разброс и температурный дрейф, потому что стабилитроны они такие). Можно на TL431, её стабильность и точность гораздо выше.
Но остаётся ещё проблема потерь мощности в R2, ведь из-за них мы можем пролететь мимо ворот (у нас всего 0.2 вольта!). Что же делать, что же делать?!
А очень просто!
В схему нужно добавить УСИЛЕНИЕ сигнала обратной связи. Если мы усилим напряжение с R2 в 10 раз, то номинал этого резистора можно уменьшить в те же 10 раз, сэкономив немало энергии. Проблема только в том, что это напряжение отсчитывается от верхней шины питания и в лоб эту задачу можно решить, только обвешав схему гирляндой резисторов, чтобы сделать сумматор. Повысить стабильность это не поможет, к сожалению.
Но, к счастью, благодаря достижениям полупроводниковой промышленности, в природе (и у меня в кубышке) существует чип ZXCT1009. С задачей усиления сигнала от токоизмерительного резистора он справится на отлично. Теперь ещё добавим стабильное малошумящее опорное напряжение (и пусть это будет не TL431, а обычный опорник, типа MAX6102 - потому что он есть у меня в кубышке) +2.5В... и ещё надо подумать над вышеописанной проблемой "внезапного включения": схема должна быть заглушена на момент подачи питания, раскочегариваясь чуть попозже. Это, конечно, ещё от ОУ будет зависеть, ... ну да ладно.
Итак, на суд общественности предлагаю:

Регулирующий транзистор - с низким напряжением насыщения и при этом дешёвый и легкодоставаемый, в корпусе SOT-23. Появившийся в схеме npn-транзистор, по-идее, долженствует "перевернуть" схему: пока ОУ не раскачал выход, он будет заперт, так же будет заперт pnp-транзистор. Ток в нагрузку нулевой, соотв., напряжение на инвертирующем входе тоже 0. Напряжение уставки 2.5В, эта разница заставит ОУ вкачать ток в базу npn, открывая его и сливая ток через базу pnp, что вызовет рост тока в нагрузку и увеличение напряжения на инвертирующем входе.
Так же, благодаря наличию npn можно применить не совсем rail-to-rail ОУ (нужно, чтобы выход мог спуститься до нуля, но не обязательно он должен доходить до плюсовой шины питания -- т.е. подойдёт, теоретически, даже древнючий LM2902)
Когда напряжение с датчика тока сравняется с напряжением уставки, процесс прекратится - ток в нагрузку окажется застабилизирован с минимальным потерями на токоизмерительном резисторе (около 68мВ) и на регулирующем транзисторе (менее 90мВ, т.е. в сумме получается не менее 150..160мВ, это и будет минимально-достижимым падением напряжения на регулятора - в 0.2В укладываемся!).
Я так думаю. Надо собрать и попробовать.